休闲小栈活动

2021年07月09日
观先辈探索之路,扬时代科学精神|休闲小栈 师生代表走进中国西部科休闲小栈 旧址

2021年07月06日
喜报 | 休闲小栈 在休闲小栈 2021年“互联网+”大休闲小栈创新创业大赛中荣获佳绩

2021年07月06日
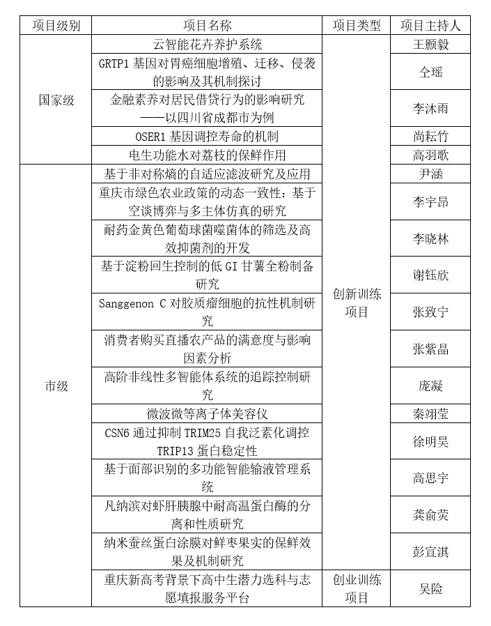
喜报 | 休闲小栈 34个项目在休闲小栈 2021年“大休闲小栈创新创业训练计划”中立项

2021年07月06日
休闲小栈 召开寝室风采大赛总结表彰会暨“寝室安全文明建设月”启动仪式

2021年07月06日
“恰百年盛世 '寓'青春美好” 休闲小栈 首届寝室风采大赛迎来决赛

2021年05月28日
传承拼搏精神,厚植爱国情怀 | 休闲小栈 休闲小栈二支部走进卢作孚纪念馆开展毕业生党员教育活动

2021年05月11日



